浏览数量:39 作者:南京市栖霞中学 发布时间: 2026-02-05 来源:本站
亲爱的家长朋友: 您好!时光荏苒,2025-2026学年第一学期已圆满结束,迎来了一年一度的寒假生活,感谢您一直以来对我们工作的充分信任和大力支持!为了度过一个安全、充实、快乐的寒假生活,根据南京市教育局有关文件精神,结合学校实际,现就放假事项通知如下:
一
快乐过寒假,安全不放假
01
居家与城市公共安全
规范使用燃气、电器,尤其老小区注意管道老化;充电器不用时拔下,避免长时间插在插座。防高空抛物,阳台、窗台不放可攀爬物;油锅起火用锅盖盖灭,禁用水浇。禁私放烟花爆竹,选官方灯光秀(如秦淮灯会),家长全程陪同。
02
交通与出行安全
遵守交规,走人行横道;未满16周岁禁骑电动自行车,骑乘必戴头盔。
游览景点时,避开人流高峰与未开发区域;江边湖边防滑防冻。
03
饮食与健康安全
选正规餐饮,拒“三无”食品;节日倡导“光盘行动”,荤素搭配。
冬季流感、诺如高发,发热及时就诊;室内常通风,必要时戴口罩。
04
网络与防诈骗安全
警惕“刷单返利”“冒充老师收费”等高发骗局;不点不明链接。
安装“国家反诈中心”APP,开启预警;支付设复杂密码并定期更换。
05
应急与自护能力
牢记110、119、120;学习止血、包扎、心肺复苏;准备家庭应急包。
火灾低姿捂口鼻逃生,地震躲坚固家具下或卫生间。
06
心理健康与亲子陪伴
各位同学可以制定假期计划,保证睡眠与运动;与父母平和沟通,分担家务。遇情绪困扰,可以与好友保持支持联系,也可联系“陶老师”工作站栖霞分站,热线电话:025-86796111(服务时间:工作日16:00-20:00),南京市“陶老师”工作站热线电话:025-96111(服务时间:24小时,微信公众号搜索“陶老师工作站”,可以预约面询。)
各位家长,寒假里,也请您温柔关注孩子的心情,多些陪伴与倾听,少些催促与责备。引导孩子规律作息、适度放松、上网有度、适当运动,保持轻松愉悦的状态。若发现孩子情绪低落或不安,及时安抚疏导,家校同心守护孩子的心理健康。
二
精彩过寒假,德育伴成长
1. 教育孩子合理使用电子产品,科学保护视力,防范沉迷于电子产品和网络游戏。
2. 教育孩子文明上网,坚决抵制色情、反动、恐怖、玄幻等不健康网站和电子书籍。督促孩子远离迷信,远离营业性网吧、酒吧、KTV等娱乐场所,自觉抵制不良文化。严禁孩子吸烟、饮酒、赌博,严禁孩子接触毒品及参与传销等违法活动。
3. 教育孩子注重文明礼仪,讲究社会公共秩序。开学前,请您督促孩子严格按照学校要求规整好个人形象,开学后将不定期进行学生仪容仪表检查和抽查。
三
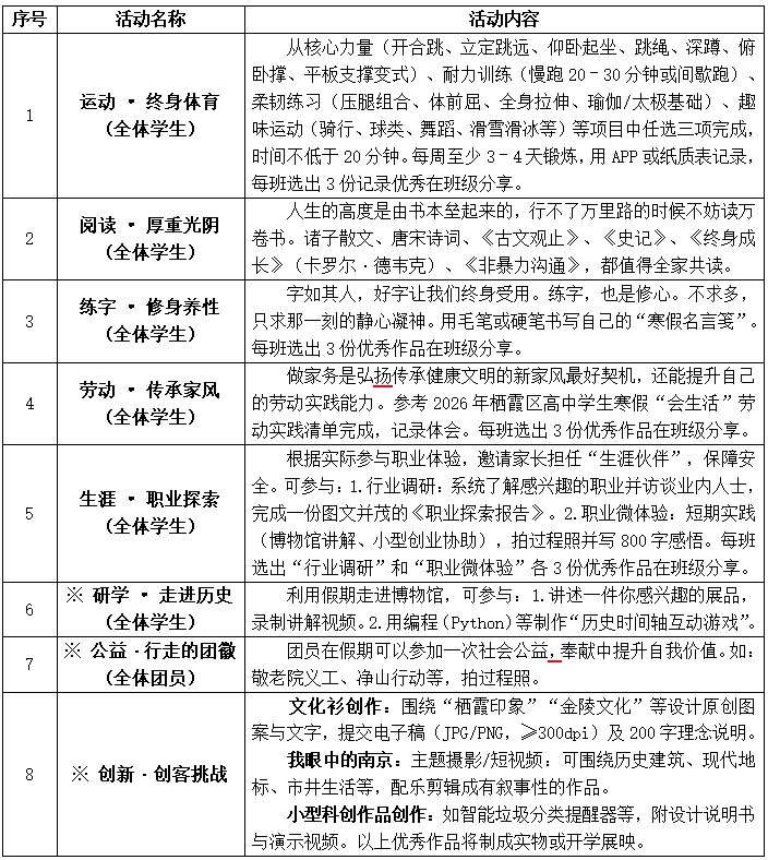
学生寒假社会实践活动表
班级参与要求: 以上1-5项必做,6-8选做。优秀学生作品在班级进行分享。各班级将电子版于2026年3月12日前打包发送至德育管理中心邮箱1448957030@qq.com ,后期择优展示。
家长朋友们,让我们以安全为基、实践为翼,陪伴孩子在寒假中读懂一座城、热爱一所校、成就更好的自己!祝新春快乐,阖家幸福!
苏公网安备 32011302320245号